找回密碼
 註冊
搜索
TShopping 精選文章 Android 手機開發
 
訂閱

Android 手機開發

HTC U Ultra Android 8如何解鎖、ROOT及降版本Android 7
HTC U Ultra Android 8如何解鎖、ROOT及降版本Android 7
此文經筆者實測成功警告:解鎖及ROOT會喪失保固 也有可能變磚 刷機前請斟酌 準備工具 1.ADB and Fastboot 及HTC 驅動(驅動請自行GOOGLE下載) https://forum.xda-developers.com/sho....php?t=2317790 2. HTC U Ult ...
2019-4-22 22:18
Activity你應該知道的一切(activity finish 要兩次問題)
Activity你應該知道的一切(activity finish 要兩次問題)
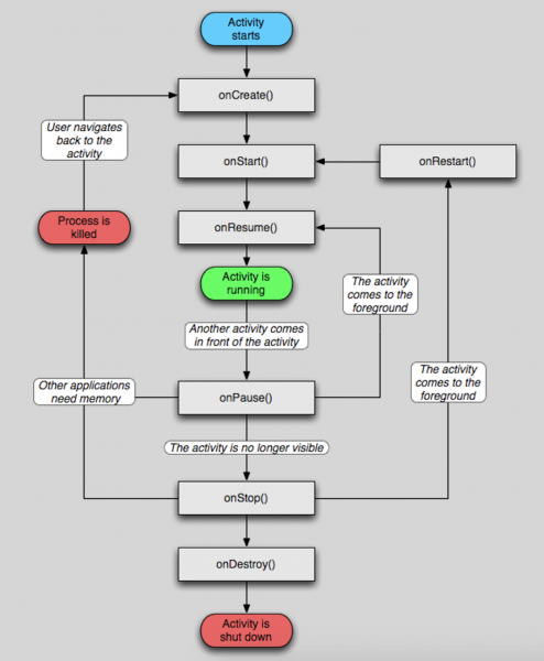
Activity簡介 Activity是一種展示型組件,用於向用戶直接展示一個界面,並且可以接受用戶的輸入信息從而進行交互.Activity是最重要的一組組件,對用戶來說,Activity是一個Android的用戶的全部,因為其他三大組件對 ...
2018-9-18 23:15
Android 6 Sony Xperia Z5 家族 Root 權限
Android 6 Sony Xperia Z5 家族 Root 權限
警告 WARNING 本篇文章提及的內容涉及破解與改機,操作不當可能導致您的手機無法正常運作,並且還是有可能導致保固失效與需要付費維修,請務必自行斟酌是否繼續進行,本站不會對您遭遇的任何損失進行賠償或提供任何 ...
2016-12-22 07:26
Android Intent 如何Base64編解碼傳圖在Imageview秀出
Android Intent 如何Base64編解碼傳圖在Imageview秀出
在用intent傳資料時以字串居多 但是圖片無法直接傳遞 所以必須先將圖片先給予編碼 到新的Activity時 再給予解碼在imageview秀出 a.java裡 先抓取imageview上的Icon //Get Imageview Drawable and base64 to Intent ...
2016-12-15 20:41
Android組件系列----Intent詳解
Android組件系列----Intent詳解
【正文】Intent組件雖然不是四大組件,但卻是連接四大組件的橋樑,學習好這個知識,也非常的重要。一、什麼是Intent1、Intent的概念:Android中提供了Intent 機制來協助應用間的交互與通訊,或者採用更準確的說法是 ...
2016-12-3 08:40
Android DataBinding:再見Presenter,你好ViewModel!
Android DataBinding:再見Presenter,你好ViewModel!
最近一段时间MVP模式已经成为Android应用开发UI层架构设计的主流趋势。类似TED MOSBY,nucleus和mortar之类的框架都引入了Presenters来帮助我们搭建简洁的app架构。它们也(在不同的程度上)帮助我们处理Android平台 ...
2016-10-20 01:26
Android MVVM到底是什麼?看完就會懂了
Android MVVM到底是什麼?看完就會懂了
什麼是MVVM我們一步步來,從MVC開始。 MVC我們都知道,模型——視圖——控制器。為了使得程序的各個部分分離降低耦合性,我們對代碼的結構進行了劃分。 他們的通信方式也如上圖所示,即View層觸發操作通知到業務層 ...
2016-10-20 01:00
怎樣把 Eclipse project 轉到 Android Studio?
怎樣把 Eclipse project 轉到 Android Studio?
說到使用AndroidStudio,除了新建的項目,我們都會面臨的問題是原先Eclipse的代碼該怎麼導入到AndroidStudio中使用。 這方面相關的資料還比較少,自己摸索了一下,總結出這篇博客,希望能讓開發者少走些彎路。 OK, ...
2016-10-1 09:19
Android的TabLayout簡單使用
Android的TabLayout簡單使用
Android的TabLayout 最近在項目中需要實現選項卡標籤切換的效果,選擇使用的機器人中材質設計控件TabLayout。 在應用程序中選項卡也是很常見的,它的實現方式也有很多:TabHost,自定義控件(第三方庫)ViewPager與V ...
2016-9-29 07:27
Android 如何在toolbar裡面加入spinner
Android 如何在toolbar裡面加入spinner
看人家的App toolbar覺得很簡潔 裡面還隱藏了spinner 到底如如何做到的 如下圖箭頭的All 預設選取的toolbar xml如下 android.support.v7.widget.Toolbar android:id=@+id/toolbar android:layout_height=?attr ...
2016-9-29 07:26
多線程--異步處理機制之Handler詳解
多線程--異步處理機制之Handler詳解
Handler的定義  主要接受子線程發送的數據,並用此數據配合主線程更新UI. 解釋 :當應用程序啟動時,Android首先會開啟一個主線程(也就是UI線程) ,主線程為管理界面中的UI控件,進行事件分發。   比如說,你要是 ...
2016-8-5 08:00
Android Studio 放入google Admob廣告
Android Studio 放入google Admob廣告
完成圖 在Android Studio軟體下使用google Admob廣告,與eclipse用法有些出入 eclipse可參考這兩篇 Android 程式置入 AdMob 廣告 AdMob廣告實作 在Android Studio先建新專案 並下載Google Repository選擇“To ...
2016-7-1 08:14
eclipse 裡如何配置 gradle
eclipse 裡如何配置 gradle
參考了http://blog.sina.com.cn/s/blog_4b20ae2e0102uz4t.html1.上Grandle官網下載Gradle,地址:http://www.gradle.org/downloads 如果只是運行可以只下載bin,為了擴展開發還是下載all。2.下載完畢,直接把zip解壓 ...
2016-4-9 00:52
Android如何用JSON非同步獲取網頁MYSQL資料
Android如何用JSON非同步獲取網頁MYSQL資料
在ANDROID要抓取SERVER上的MYSQL資料庫欄位資料時 需要會ANDROID及PHP語法 以下是完成圖 首先PHP SERVER下設置一檔案index_phone.php ?php include config.php; //提取資料庫範例資料 $sql=SELECT * FROM net_ ...
2016-2-26 19:01
如何從Mysql 抓資料,動態新增TextView至TableLayout
如何從Mysql 抓資料,動態新增TextView至TableLayout
layout/main.xml ?xml version=1.0 encoding=utf-8? LinearLayout xmlns:android=http://schemas.android.com/apk/res/android android:layout_width=fill_parent android:layout_height=fill_parent android ...
2016-2-18 00:10
 

Archiver|手機版|小黑屋|TShopping

GMT+8, 2025-12-30 21:35 , Processed in 0.009980 second(s), 8 queries .

Powered by Discuz! X3.5

© 2001-2025 Discuz! Team.

返回頂部